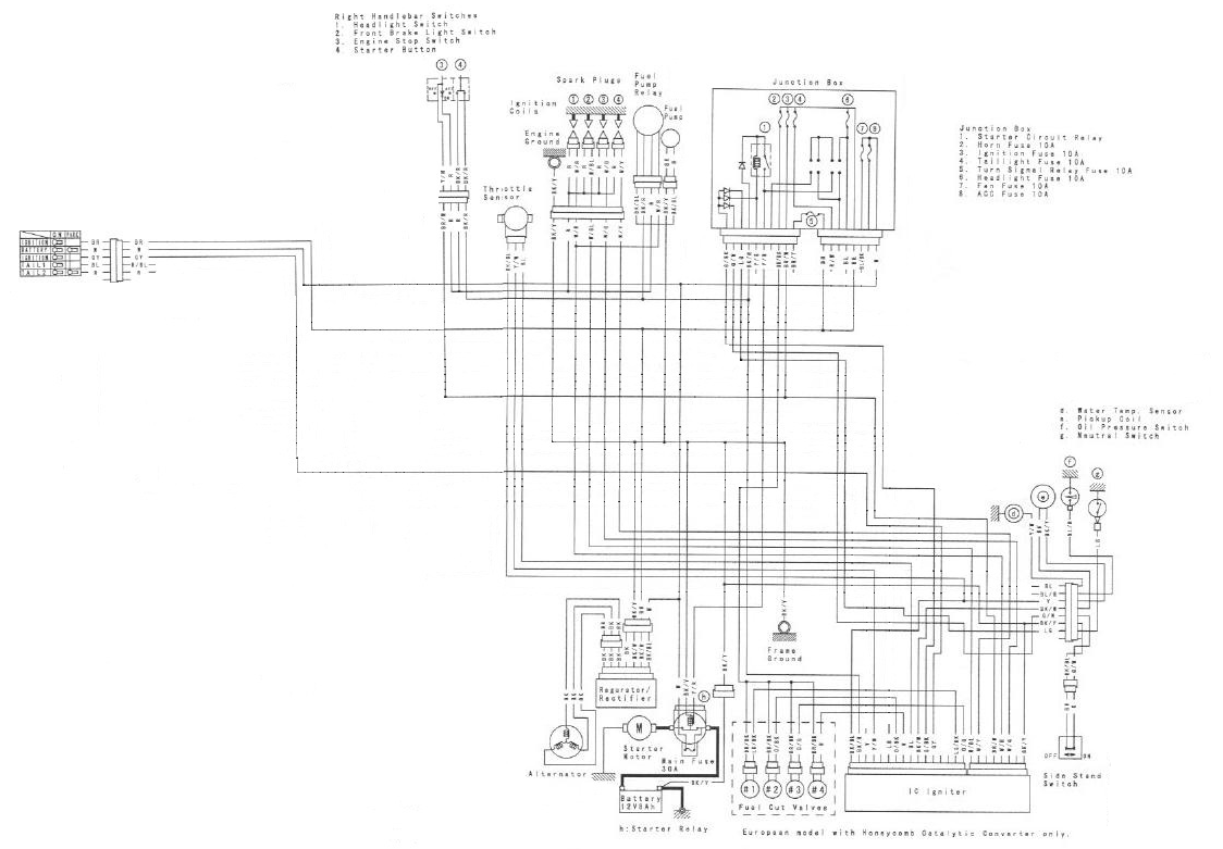
I had some issues with the electrical system as the old motorcycle had many sensors and lights which are unuseful for me, but after consulting the electrical diagram, everything was fine. I have eliminated the extra wires and after a few hours I have simplified the diagram by 60%.
I did the wiring and as a result, the engine started!
As far as the cooling system is concerned, I attached a water radiator taken from a generator. I placed it at the back, but it will be assisted by an Audi fan in order to maintain the air flow.


